金融号
  • 金融头条
  • 金融监管
  • 金融智库
  • 财经
  • 银行
  • 中小银行
  • 金融办
  • 曝光台
  • 文化

金融APP

登录 / 注册
退出登录
中国金融网络领袖
CHINA FINANCE NET 中国金融网
  • 首页
  • 焦点 · 分析
  • 央行
  • 金管总局
  • 证监会
  • 大型银行
  • 股份制银行
  • 金融处罚
  • 城商行
  • 农商行
  • 村镇银行
  • 金融科技
  • 金融研究

分享到微信朋友圈

南京银行:行长增持约106万元公司股份

来源: 新浪财经  2020-11-04 17:48:47

关注金融网
  • 微博
  • QQ
  • 微信
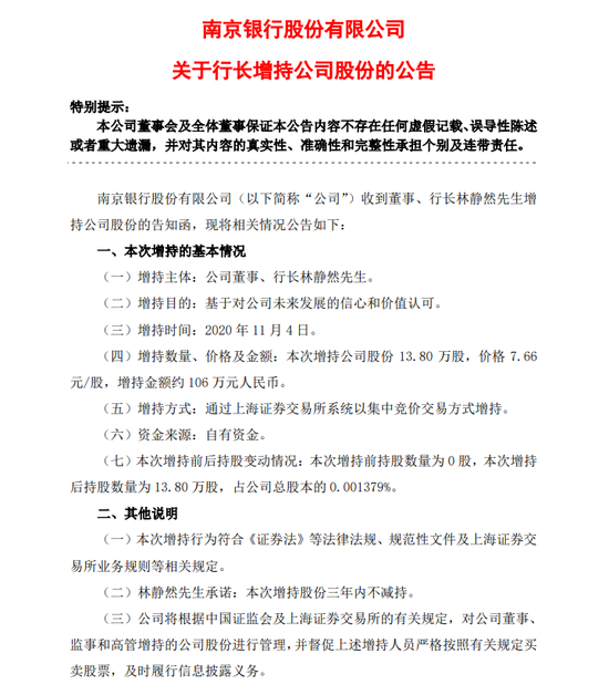
  •   11月4日消息,南京银行发布晚间公告称,公司董事、行长林静然于11月4日以集中竞价交易方式增13.80万股,增持价格7.66元/股,增持金额约106万元。林静然承诺本次增持股份三年内不减持。


    更多精彩内容,点击下载 中国金融网APP 查看

    相关新闻
    • 南京银行:行长增持约106万元公司股份

      2020年11月05日11时23分
    • 南京银行聘任朱钢担任行长

      2022年12月12日13时56分
    • 南京银行百亿定增夜长梦多:方案两变行长任期内辞职

      2019年08月11日08时52分
    • 南京银行行长林静然辞任

      2022年06月30日11时31分
    • 南京银行:宋清松、江志纯、陈晓江副行长任职资格获核准

      2020年10月13日14时06分
    • 南京银行:定增方案两变 行长辞职

      2019年08月09日09时45分
    友情链接
    • 银行网
    • 中国金融网
    • 金融号
    • 微摄
    • 国家摄影
    • 简介
    • 投稿启示
    • 隐私保护
    • 联系我们
    • 广告服务
    • 友情链接
    • 品牌联盟
    • 编辑部:zjw@financeun.com
    • 媒体合作:774353721@qq.com
    • 机构合作部:1760607283@qq.com

    京ICP备07028173号 -1

    京公网安备11010202007075号

    经营许可证编号:京B2-20200983

    Copyright © 2002-2024 financeun.com Inc. All rights reserved.

    版权所有:中金网投(北京)资产管理有限公司 资产控股:亚洲金控投资有限公司

    ----------------------- 底部结束 ----------------------------->